首 页
硕士招生
招生简章
报名初试
复试录取
博士招生
招生简章
报名初试
复试录取
接收推免生
接收推免生工作办法
夏令营报名
复试录取
冠军班
招生简章
港澳台生
招生简章
报名初试
复试录取
通知公告
文件下载
走进北体
硕士招生
首页
»
研究生招生网
»
硕士招生
» 报名初试
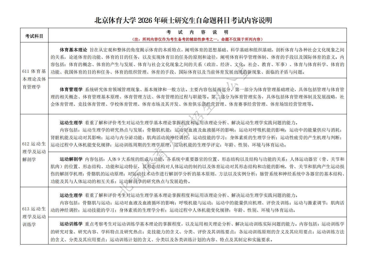
北京体育大学2026年硕士研究生自命题科目考试内容说明及题型设置
发布时间:2025-10-13
相关附件
1.
北京体育大学2026年硕士研究生自命题科目考试题型设置
2.
北京体育大学2026年硕士研究生自命题考试内容说明
相关链接:
中华人民共和国教育部
国家体育总局
中国研究生招生信息网
北京教育考试院
北京体育大学
北京体育大学研究生院